关于公司2022级付峰源同学车辆地面力学及仿生行走(双语)课程成绩更正的公示
根据《关于进一步明确本科生课程考核等有关问题的通知》(校教字[2018]47号)文件有关精神,现对一下课程成绩更正进行公示:

公示日期: 2025年_3月_12日至2025年_3月_18日如有异议请于公示期内向本科生院教学运行科反映。
联系人: 邹老师 联系电话: 0431-85168962
相关材料详见链接内附件:
https://jwc.jlu.edu.cn/content.jsp?urltype=news.NewsContentUrl&wbtreeid=1402&wbnewsid=12209
相关材料详见附件:
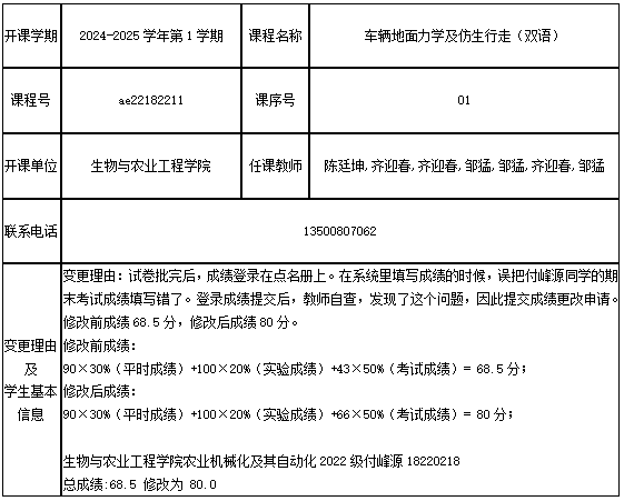
1.永利yl23411考核成绩复查、修改登记表
2.公司情况说明(公司教学委员会讨论通过、签字盖章)
3.试卷等相关佐证材料
永利yl23411
2025年3月12日