中国·yl23411(永利)集团官网-Green Moving Future
教职工登录
首页
关于我们
永利yl23411简介
历史沿革
现任领导
组织机构
历任领导
团队力量
两院院士
杰出人才
农业工程系团队
仿生科学与工程系团队
农林经济管理系团队
本科生培养
专业设置
培养方案
竞赛/实践
评奖评优
管理文件
公司产品
导师介绍
培养方案
评奖评优
管理文件
招生简章
博士后及人才招聘
博士后政策
博士后招聘
人才引进政策
教师招聘
进修教师
访问学者
平台机构
科研平台
教学平台
学术组织
学报期刊
产学研合作
项目申报
重大成果
成果转化
校企合作
校地合作
党建工作
专题学习
工会、妇委会
教代会
统一战线
规章制度
员工工作
员工名录
员工捐赠
学科创建70周年
管理服务
人事人才
科研管理
外事服务
实验室管理
资产管理
其他文件
首页
关于我们
永利yl23411简介
历史沿革
现任领导
组织机构
历任领导
团队力量
两院院士
杰出人才
农业工程系团队
仿生科学与工程系团队
农林经济管理系团队
本科生培养
专业设置
培养方案
竞赛/实践
评奖评优
管理文件
公司产品
导师介绍
培养方案
评奖评优
管理文件
招生简章
博士后及人才招聘
博士后政策
博士后招聘
人才引进政策
教师招聘
进修教师
访问学者
平台机构
科研平台
教学平台
学术组织
学报期刊
产学研合作
项目申报
重大成果
成果转化
校企合作
校地合作
党建工作
专题学习
工会、妇委会
教代会
统一战线
规章制度
员工工作
员工名录
员工捐赠
学科创建70周年
管理服务
人事人才
科研管理
外事服务
实验室管理
资产管理
其他文件
博士后及人才招聘
博士后政策
规章制度
鼎新博后
项目博士后
计划外博士后
校企联合培养博士后
专职科研博士后
博士后招聘
人才引进政策
教师招聘
进修教师
访问学者
计划外博士后
当前位置:
首页
>
博士后及人才招聘
>
博士后政策
>
计划外博士后
>
正文
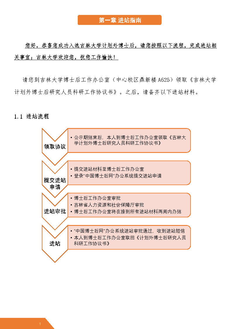
计划外博士后进站流程
作者: 编辑:张柔 (点击: )
上一条:
计划外博士后服务手册
下一条:
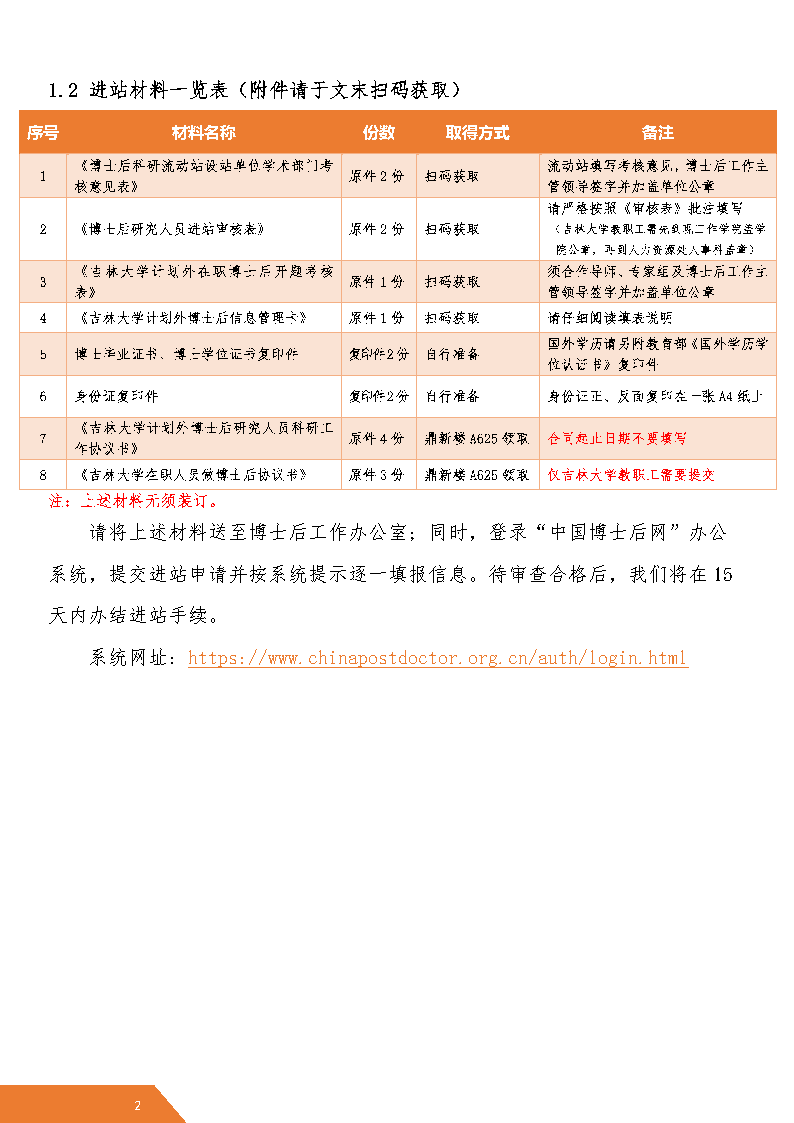
计划外博士后进站材料
【
关闭
】